Microarray Tutorial (Hands-on)

각 단계를 차례대로 클릭하여 실습을 진행하세요.

Microarray platforms
Step 01. 플랫폼 소개

Affymetrix · Agilent · Illumina 구조 차이, 원시 파일, 정규화 권장 레시피를 비교합니다.

Go
Preprocessing (RMA/neqc)
Step 02. 데이터 전처리

Affy RMA, Agilent(one/two-color), Illumina neqc 등 정규화 및 QC 파이프라인을 수행합니다.

Go
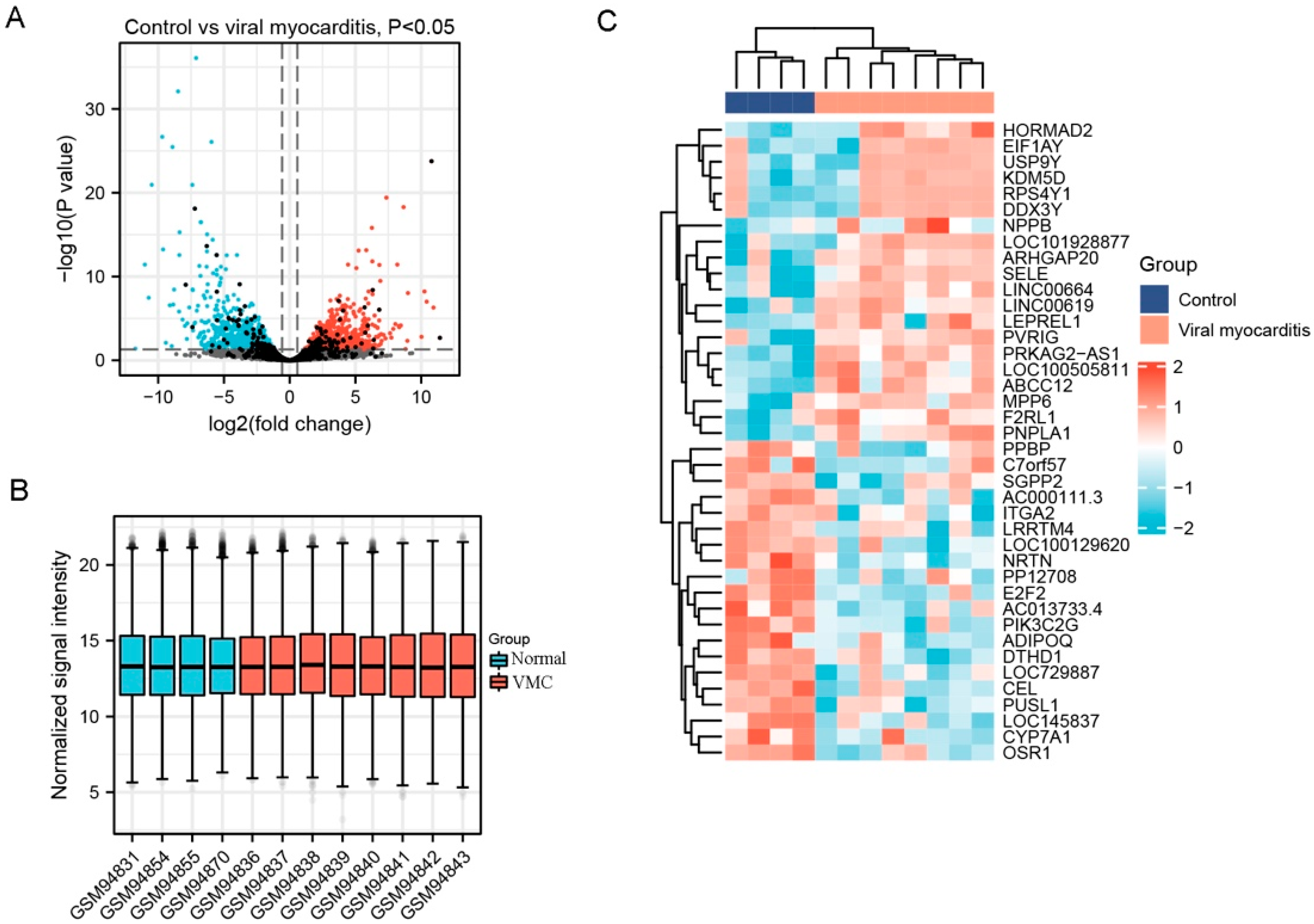
DEG analysis
Step 03. DEG 분석

limma(선형모형 + eBayes)로 차등발현 분석을 수행하고 Volcano/Heatmap을 확인합니다.

Go
Functional enrichment
Step 04. 기능 강화분석

clusterProfiler로 GO/KEGG ORA·GSEA를 수행해 생물학적 의미를 해석합니다.

Go
Advanced topics
Step 05. Advanced 분석

배치 보정(ComBat), 메타분석, 플랫폼 통합, probe→gene 병합 전략 등 고급 주제를 다룹니다.

Go
← Back to E-learning